The February 27 issue of *Scientific Reports* reported the discovery of a new species of ankylosaur fossil in Huzhen, Jinyun County, Zhejiang Province. This species has been officially named *Jinyunpelta sinensis*. The research was a collaborative effort by researchers including Zheng Wenjie and Jin Xingsheng from the Zhejiang Museum of Natural History, Xu Xing from the Institute of Vertebrate Paleontology and Paleoanthropology of the Chinese Academy of Sciences, Wang Qiongying from the Jinyun County Museum, and Toyoichi from the Fukui Prefectural Dinosaur Museum in Japan. *Jinyunpelta sinensis* lived approximately 100 million years ago, more than 10 million years earlier than previously discovered ankylosaur fossils with tail clubs.
The Jinyun ankylosaurus fossils from China were recovered in 2013 through a joint rescue excavation by the Zhejiang Museum of Natural History, the Jinyun County Museum, and the Fukui Prefectural Dinosaur Museum in Japan. The fossil material studied this time includes two individuals. One individual preserves a complete skull fossil, fragments of the tail club, vertebrae, and limb bones, while the other individual preserves part of the hind limbs and a complete tail club.
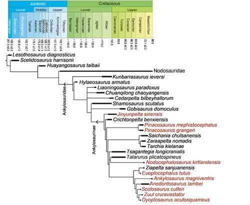
Ankylosaurs are perhaps best known for their tail clubs. However, only a small number of ankylosaurs actually possessed tail clubs, and these only appeared later in the evolution of ankylosaurs. Ankylosaurs may have originated in the Middle Jurassic, but early ankylosaur fossils are relatively fragmented. The earliest confirmed ankylosaur fossils were found in the Late Jurassic (more than 150 million years ago). Previously, ankylosaur fossils with tail clubs were only found in the Campanian and Maastrichtian stages of the Late Cretaceous (approximately 83.6 to 66 million years ago). The oldest ankylosaur fossil with a preserved tail club is *Pinacosaurus grangeri*, discovered in northern China and Mongolia, dating back approximately 80 to 75 million years.
The suborder Ankylosauria is divided into two main groups: Ankylosauridae and Nodosauridae. Nodosauridae have relatively long skulls and lack a tail club. Within the Ankylosauridae, the more primitive Ankylosaurids have skulls slightly wider than those of Nodosauridae, but still longer than wide, and also lack a tail club. It wasn't until the more advanced Ankylosaurinae that the skulls widened and a tail club developed. Clenophylactic analysis indicates that *Ankylosaurus jinyunensis* is currently considered the most primitive member of the Ankylosaurinae.
Previously, researchers believed that the tail club of ankylosaurs gradually increased in size after its appearance, based on their studies of the tail club and caudal vertebrae. However, the widest part of the tail club of the Jinyun ankylosaur was about 45cm. The appearance of such a large tail club in the early stage of ankylosaur evolution indicates that the evolution of the tail club was not strictly from small to large, but was far more complex than previously thought.
Previous studies in Zhejiang Province have named two types of ankylosaurid fossils: *Lishui Zhejiangosaurus* and *Yangyan Dongyang Ankylosaurus*. The classification of *Lishui Zhejiangosaurus* is still controversial; it was previously classified as a nodosaur, but in the latest analysis, it has been reclassified as an ankylosaurid. Due to the lack of some unique features, some researchers consider it an invalid species. *Lishui Zhejiangosaurus* preserves complete caudal vertebrae, confirming the absence of a tail club at the end of the tail, unlike *Jinyun Ankylosaurus*. *Dongyang Ankylosaurus* does not preserve caudal vertebrae but does preserve a fused sacral scutum, belonging to the nodosaur family. At least five individuals of *Jinyun Ankylosaurus* have been discovered so far, making it the most complete ankylosaurid fossil found in southern China to date. The discovered fossils cover almost all parts of the body. Professionals at the Zhejiang Museum of Natural History have reconstructed and mounted *Jinyun Ankylosaurus* based on the discovered fossils; the reconstructed specimen is approximately 5 meters long and 1.3 meters high. The discovery of *Jinyun Ankylosaurus* indicates that various ankylosaurid dinosaurs, including both nodosaurs and ankylosaurids, lived in Zhejiang during the Cretaceous period.
This research was supported by the National Natural Science Foundation of China, the Open Fund of the State Key Laboratory of Modern Paleontology and Stratigraphy, and the Jurassic Foundation.
Original link: https://www.nature.com/articles/s41598-018-21924-7

Figure 1. Dragon skull from Jinyun, China (Photo provided by Zheng Wenjie)

Figure 2. Fossil of the tail club of an ankylosaurus from Jinyun, China (Photo provided by Zheng Wenjie)

Figure 3. Phylogenetic position of Jinyunpelta sinensis, China. The red text indicates ankylosaurs with tail clubs (Image provided by Zheng Wenjie).

Figure 4. Reconstruction of the skeleton of the Jinyun Ankylosaurus from China (Photo provided by Zheng Wenjie)

Figure 5. Reconstruction of the Jinyun Ankylosaurus from China (drawn by Zhang Zongda)